精神障害者保健福祉手帳の代理手続きについて

Xでポスト
フェイスブックでシェア
ラインでシェア

ページ番号1018731  更新日 2026年4月21日

印刷大きな文字で印刷

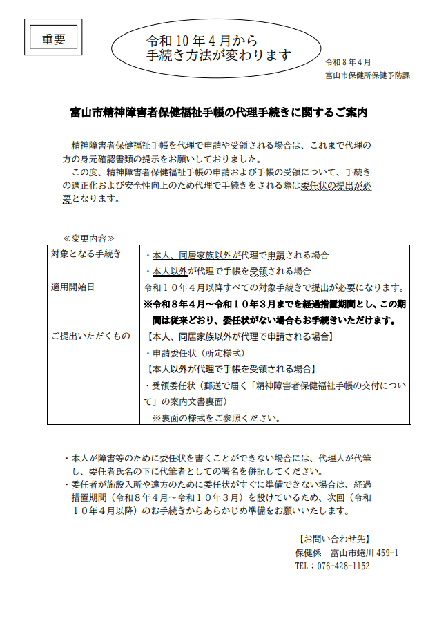
【重要】精神障害者保健福祉手帳の申請および受領の代理手続きについて、令和10年4月から委任状の提出が必要になります。

これまで精神障害者保健福祉手帳の申請および受領をされる際には、代理の方の身元確認書類の提示をお願いしておりました。この度、手続きの適正化および安全性向上のため代理で手続きをされる際は、委任状の提出が必要となります。詳しい内容については、リーフレットをご覧ください。

 

 

1.対象となる手続き

  1. 本人または同居家族以外が代理で申請される場合
  2. 本人以外が代理で手帳を受領される場合

2.委任状の適用開始日

令和10年4月以降、すべての対象となる手続き(上記1・2の手続き)で提出が必要となります。

令和8年4月から令和10年3月までは従来どおり、委任状がない場合も手続きは可能です。適用開始日に向けて、ご準備をお願いします。

3.申請手続きについて

本人または同居家族以外が代理で申請する場合

申請委任状(所定様式)

本人以外が代理で手帳を受領される場合

受領委任状(郵送で届く案内文書「精神障害者保健福祉手帳の交付について」の裏面に印字されています。)

ご意見をお聞かせください。

このページに問題点はありましたか?(複数回答可)

このページに関するお問い合わせ

保健所保健予防課
〒939-8588 富山市蜷川459番地1
電話番号:076-428-1152
お問い合わせは専用フォームをご利用ください。